Analog Devices Inc. AD4695 & AD4696 16-Channel 16-Bit SAR ADCs

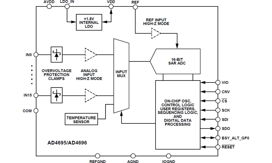
Analog Devices Inc. AD4695 and AD4696 16-Channel 16-Bit Successive Approximation Register (SAR) Analog-to-Digital Converters (ADC) are optimized for use in space-constrained, multi-channel, precision data acquisition systems and monitoring circuits. These low-power devices feature a true 16-bit SAR ADC core with no missing codes, a 16-channel, low-crosstalk multiplexer, flexible channel sequencer, overvoltage protection clamp circuits on each analog input, on-chip oversampling and decimation, threshold detection and alert indicators, and an autonomous conversion (autocycle) mode.

The AD4695 and AD4696 ADCs feature Easy Drive™ technology, a fully passive sampling network that automatically cancels the differential input current. Easy Drive technology does not use on-chip buffers, which compromise performance, but instead uses an architecture that maintains 0.002% full-scale error with input RC networks up to 100kΩ and 10μF.

The Easy Drive features of the AD4695 and AD4696 ADCs relax the drive requirements of the Analog Front End (AFE) and reference circuitry. Analog input high-Z mode and reference input high-Z mode simplify system designs, reduce component count, and increase channel density by removing the need for dedicated high-speed ADC drivers and reference buffers.

Advanced digital functionality makes the AD4695 and AD4696 compatible with a variety of low-power digital hosts. The low Serial Peripheral Interface (SPI) clock-rate requirements, on-chip customizable channel sequencers, and oversampling and decimation reduce the burden on the digital host system. Autocycle mode and threshold detection features enable low power, interrupt-driven firmware design by performing conversions autonomously and generating alerts based on channel-specific threshold limits.

The Analog Devices Inc. AD4695 and AD4696 ADCs are available in a 5.0mm x 5.0mm 32-lead Lead Frame Chip Scale Package (LFCSP) with operation specified from -40°C to +125°C.

Features

  • Easy Drive
    • Reduced analog input and reference drive requirements
    • Overvoltage clamp input current protection up to 5.0mA on each analog input
    • Long acquisition phase, ≥71.5% (715ns/1000ns) of cycle time at 1 MSPS
  • High performance
    • Sample rate
      • 500kSPS (AD4695)
      • 1MSPS (AD4696)
    • ±1LSB (maximum) Integral Nonlinearity Error (INL) 
    • Guaranteed 16-bit, no missing codes
    • 93dB (typical) Signal-to-Noise-and-Distortion (SINAD), VREF = 5V and fIN = 1kHz
    • 111.2dB oversampled dynamic range, OSR = 64
  • Small footprint, high channel density
    • 5.0mm x 5.0mm LFCSP32 package
    • Easy Drive features support system-level designs with fewer components
  • Wide -40°C to +125°C operating temperature range
  • Enhanced digital functionality
    • First conversion accurate, no latency or pipeline delay
    • Fast conversion time and dual-SDO mode allows low SPI clock rates
    • Customizable channel sequencer
    • On-chip oversampling and decimation
    • Threshold detection alerts
    • Offset and gain correction
    • Autonomous conversion (autocycle) mode
    • SPI-/QPSI-/MICROWIRE-/DSP-compatible serial interface
  • Low power
    • 8mW at fS = 1MSPS (AD4696)
    • 4mW at fS = 500kSPS (AD4695 and AD4696)
    • 4μW standby power dissipation with the internal LDO disabled
    • Internal LDO enables 3.15V to 5.5V, the single analog supply operation
    • 1.14V to 1.98V logic interface

Applications

  • Photodiode monitoring
  • Medical instrumentation
  • Vital signs monitoring
  • Electronic test and measurement
  • Automated test equipment
  • Instrumentation and process control
  • Battery-powered equipment

Block Diagram

Block Diagram - Analog Devices Inc. AD4695 & AD4696 16-Channel 16-Bit SAR ADCs

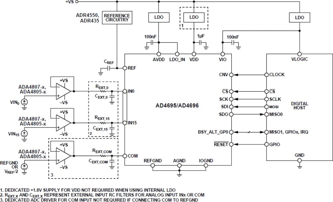
Typical Application Circuit

Application Circuit Diagram - Analog Devices Inc. AD4695 & AD4696 16-Channel 16-Bit SAR ADCs

Package Outline

Mechanical Drawing - Analog Devices Inc. AD4695 & AD4696 16-Channel 16-Bit SAR ADCs

Videos

Published: 2021-01-26 | Updated: 2025-02-07