Analog Devices Inc. LTC4126 Wireless Li-Ion Battery Chargers

Analog Devices LTC4126 Wireless Li-Ion Battery Chargers are low-power single-cell chargers with an integrated step-down DC/DC regulator. This step-down regulator is a low-noise multi-mode charge pump that is powered from the battery and provides a regulated 1.2V at the output. The Analog Devices LTC4126 chargers are fully-featured constant-current, constant-voltage Li-Ion battery chargers with automatic recharge, automatic termination by safety timer, and battery temperature monitoring via an NTC pin. These battery chargers feature under-voltage protection that disconnects the battery from all loads when the voltage is below 3V. The small 2mm x 2mm LQFN package and minimal external component count make these chargers suitable for Li-Ion battery-powered hearing-aid applications and other low-power portable devices.

Features

  • Wireless Li-Ion battery charger plus high-efficiency multi-mode charge pump DC/DC
  • DC to >10MHz wideband Rx frequency
  • Integrated rectifier with an over-voltage limit
  • NTC pin for temperature qualified-charging
  • 4.2V to 4.35V pin selectable charge voltage
  • 7.5mA (fixed) charge current
  • 1.2V DC/DC regulated output
  • 3V low battery disconnect
  • Up to 60mA DC/DC output current
  • 50kHz or 75kHz switching frequency, no audible noise
  • Pushbutton and/or digital on/off control for DC/DC
  • Thermally enhanced 12-lead 2mm x 2mm LQFN package

Applications

  • Hearing aids
  • Low-power Li-Ion powered devices
  • Wireless headsets
  • IoT wearables

Typical Application Circuit

Application Circuit Diagram - Analog Devices Inc. LTC4126 Wireless Li-Ion Battery Chargers

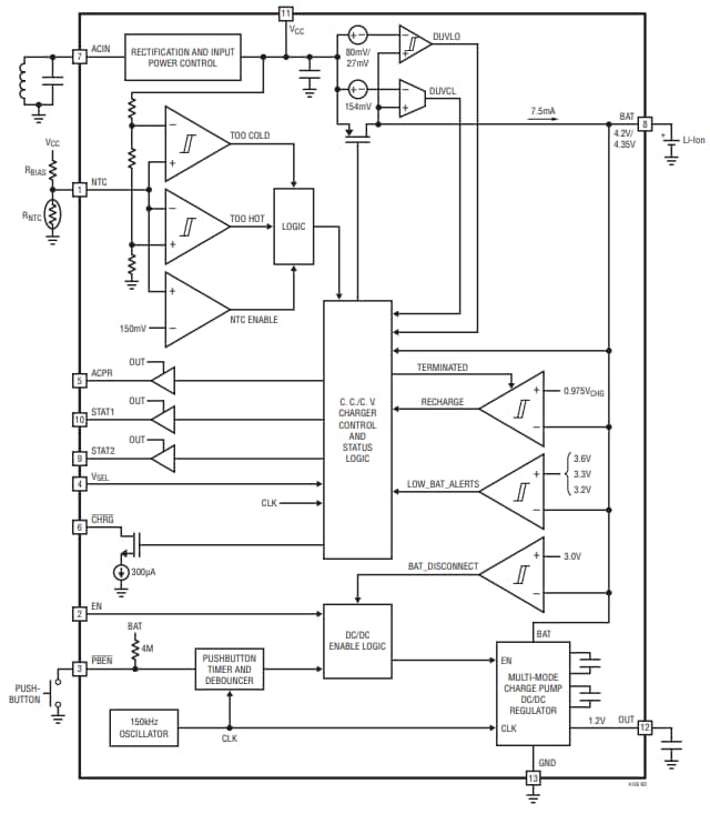
Block Diagram

Block Diagram - Analog Devices Inc. LTC4126 Wireless Li-Ion Battery Chargers
View Results ( 6 ) Page
Part Number Datasheet Output Current Operating Supply Current
LTC4126EV#TRMPBF LTC4126EV#TRMPBF Datasheet 60 mA 50 uA
LTC4126EV-10#TRMPBF LTC4126EV-10#TRMPBF Datasheet 60 mA 7.5 mA
LTC4126EV-ADJ#TRMPBF LTC4126EV-ADJ#TRMPBF Datasheet 7.5 mA 50 uA
LTC4126EV-10#TRPBF LTC4126EV-10#TRPBF Datasheet 60 mA 7.5 mA
LTC4126EV#TRPBF LTC4126EV#TRPBF Datasheet 60 mA 50 uA
LTC4126EV-ADJ#TRPBF LTC4126EV-ADJ#TRPBF Datasheet 7.5 mA 50 uA
Published: 2019-07-03 | Updated: 2024-04-01