Analog Devices Inc. ADP1031CP-EVALZ Evaluation Boards

Analog Devices ADP1031CP-EVALZ Evaluation Boards demonstrate the functionality of the ADP1031 DC-to-DC converters and the isolated data channels. These boards are fully integrated and evaluate ADP1031 device measurements such as line regulation, load regulation, and efficiency. The ADP1031CP-EVALZ evaluation boards also demonstrate ADP1031 features such as oscillator synchronization, soft start, power good monitoring, sequencing, and slew rate control. These evaluation boards operate at a 4.5V to 60V input voltage range, enabling and disabling controls and offering access to all seven data channels.

Features

  • Evaluates ADP1031 DC-to-DC converters and the isolated data channels
  • 4.5V to 60V input voltage range
  • Enable and disable controls
  • Slew rate controls
  • Access to SYNC pin for oscillator synchronization
  • Access to all seven data channels

Outline of ADP1031CP-EVALZ Evaluation Board Features

Analog Devices Inc. ADP1031CP-EVALZ Evaluation Boards

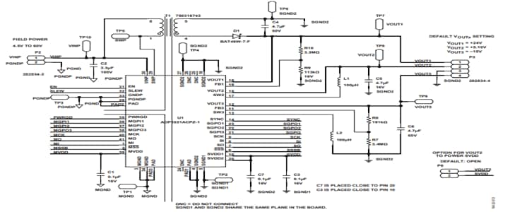
Schematic

Schematic - Analog Devices Inc. ADP1031CP-EVALZ Evaluation Boards
Published: 2019-05-20 | Updated: 2023-08-22