Analog Devices / Maxim Integrated MAX38911 WLP Evaluation Kit
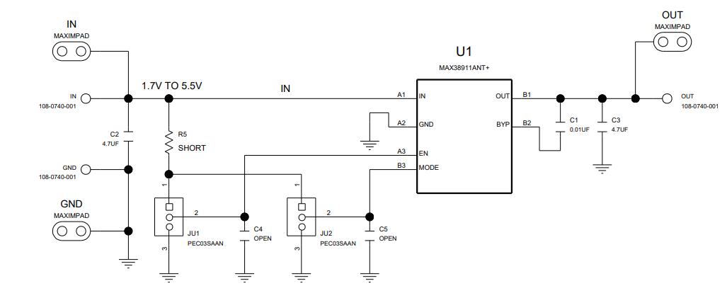
Analog Devices Inc. MAX38911 WLP Evaluation Kit is designed to quickly and easily demonstrate the MAX38911 in a WLP package. The MAX38911 LDO Linear Regulators, with low-power mode, deliver up to a 500mA load current with only 11µVRMS of output noise from 10Hz to 100kHz. ADI MAX38911 WLP Evaluation Kit features the MAX38911ANT+ (1.8Voutput) installed.Features
- Evaluates the MAX38911 in a 6-ball (1.42mm x 0.83mm) WLP
- 1.7V to 5.5V Input range
- 0.8V to 5.0V Factory-preset output voltage (with IC replacement)
- Up to 500mA output current
- Jumper-selectable operating modes
- Proven 2-layer 1oz copper PCB layout
- Demonstrates compact solution size
- Fully assembled and tested
Required Equipment
- MAX38911 WLP EV kit
- 5.5V, 1A DC power supply
- Electronic load capable of 500mA
- Digital voltmeter (DVM)
Schematic
Published: 2021-02-03
| Updated: 2023-04-14
