Diodes Incorporated AP62200 Synchronous Buck Converter
Diodes Incorporated AP62200 Synchronous Buck Converter provides high-efficiency step-down DC/DC conversion by fully integrating a 90mΩ high-side power MOSFET and a 65mΩ low-side power MOSFET. This buck converter provides a 2A continuous output current with a 4.2V to 18V wide input voltage range. The AP62200 synchronous buck converter adopts Constant On-Time (COT) control to achieve a fast transient response, easy loop stabilization, and low output voltage ripple. This buck converter comes in a SOT563 or TSOT26 package that features an optimized design for Electromagnetic Interference (EMI) reduction. Typical applications include flat-screen TV sets and monitors, set-top boxes, consumer electronics, general-purpose point of load, and network systems.Features
- 4.2V to 18V wide input range (VIN)
- 0.8V to 7V output voltage (VOUT)
- 2A continuous output current
- 0.8V±1% reference voltage (TA = +25°C)
- 135μA low quiescent current
- 740kHz switching frequency (VIN = 12V, VOUT = 5V)
- Halogen and antimony-free - “Green” device
- Up to 84% efficiency at 5mA light load
- Proprietary gate driver design for best EMI reduction
- Protection circuitry
- Undervoltage Lockout (UVLO)
- Cycle-by-cycle valley current limit
- Thermal shutdown
- Totally Lead-free and fully RoHS compliant
Applications
- Flat-screen TV sets and monitors
- Set-top boxes
- Consumer electronics
- Network systems
- General-purpose point of load
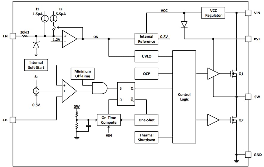
Functional Block Diagram
Typical Application Circuit
Published: 2020-04-28
| Updated: 2024-07-30
