Diodes Incorporated AP61100 Synchronous Buck Converter

Diodes Incorporated AP61100 Synchronous Buck Converter is a low quiescent current converter that operates at 2.3V to 5.5V wide input voltage range. This converter integrates a 110mΩ high-side power MOSFET and an 80mΩ low-side power MOSFET to provide high-efficiency step-down DC-DC conversion. The AP61100 converter adopts Constant On-Time (COT) control, achieving fast transient response, easy loop stabilization, and low output voltage ripple. This converter is available in a SOT563 package. Typical applications include 5V input distributed power bus supplies, white goods, small home appliances, FPGA, DSP, ASIC supplies, network video cameras, and wireless routers.

Features

  • Fully integrates a 110mΩ high-side power MOSFET and an 80mΩ low-side power MOSFET
  • Provides high-efficiency step-down DC-DC conversion
  • Adopts Constant On-Time (COT) control to achieve
    • Fast transient response
    • Easy loop stabilization
    • Low output voltage ripple
  • Programmable operation mode through EN
    • Pulse Frequency Modulation (PFM)
    • Pulse Width Modulation (PWM) regardless of output load
  • AP61102 power-good indicator
  • Protection circuitry
    • Undervoltage Lockout (UVLO)
    • VIN Over-Voltage Protection (OVP)
    • Peak current limit
    • Valley current limit
    • Thermal shutdown

Specifications

  • 2.3V to 5.5V wide input voltage range
  • 15μA low quiescent current (PFM)
  • 1A continuous output current
  • 0.6V to 3.6V output voltage range
  • 0.6V±2% reference voltage
  • 2.2MHz switching frequency (VIN=5V and VOUT=1.8V)
  • Up to 89% efficiency at 5mA light load

Applications

  • 5V input distributed power bus supplies
  • White goods and small home appliances
  • FPGA, DSP, and ASIC supplies
  • Network video cameras
  • Wireless routers
  • Consumer electronics
  • General-purpose point of load

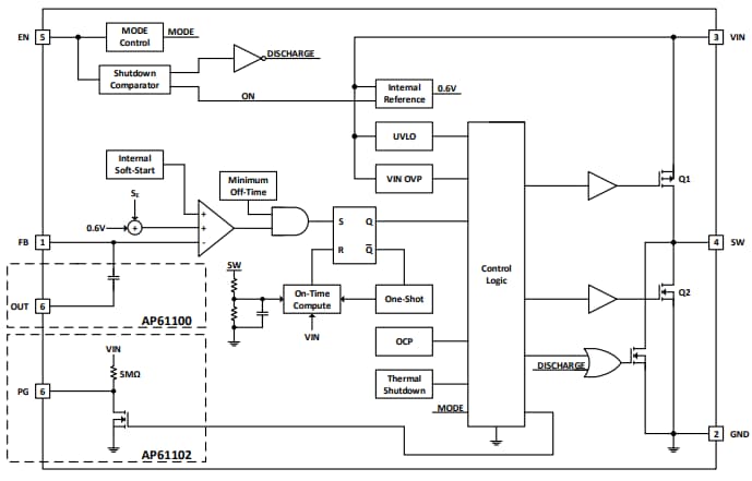
Functional Block Diagram

Block Diagram - Diodes Incorporated AP61100 Synchronous Buck Converter

Typical Application Diagram

Application Circuit Diagram - Diodes Incorporated AP61100 Synchronous Buck Converter
Published: 2020-03-26 | Updated: 2024-07-29