Diodes Incorporated AP62250 Synchronous Buck Converters
Diodes Incorporated AP62250 Synchronous Buck Converters are 2.5A power converters that operate at 4.2V to 18V input voltage range. These converters feature a 75mΩ high-side power MOSFET and a 45mΩ low-side power MOSFET that provides high-efficiency step-down DC-DC conversion. The AP62250 converters offer Constant On-Time (COT) control to achieve fast transient response, easy loop stabilization, and low output voltage ripple. These converters are optimized for Electromagnetic Interference (EMI) reduction and are available in SOT563 and TSOT26 packages.Features
- Proprietary gate driver design for EMI reduction
- Protection circuitry
- Undervoltage Lockout (UVLO)
- Cycle-by-Cycle Valley current limit
- Thermal shutdown
- 4.2V to 18V wide input voltage range
- 0.8V to 7V output voltage range
- 2.5A continuous output current
- 0.8V ±1% reference voltage (TA = +25°C)
- 155μA low quiescent current
- 1.3MHz switching frequency
Applications
- 5V and 12V distributed power bus supplies
- Flat-screen TV sets and monitors
- White goods and small home appliances
- FPGA, DSP, and ASIC supplies
- Home audio
- Network systems
- Gaming consoles
- Consumer electronics
- General-purpose point of load
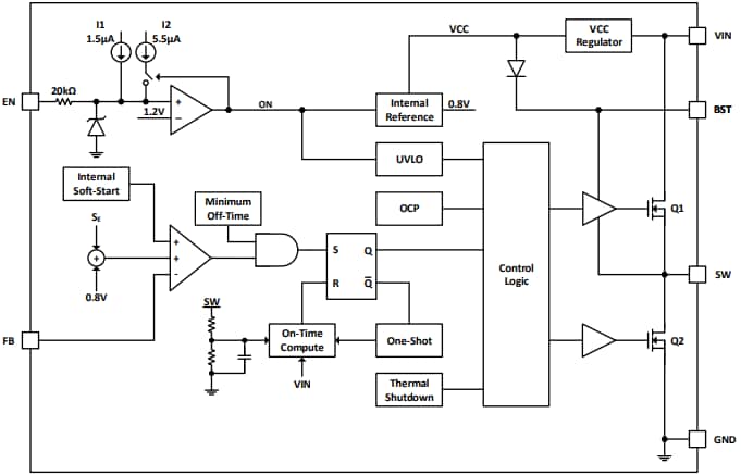
Block Diagram
Typical Application Circuit
Published: 2020-07-13
| Updated: 2024-08-08
