Infineon Technologies TLT9255WLC High-Speed CAN FD Transceiver
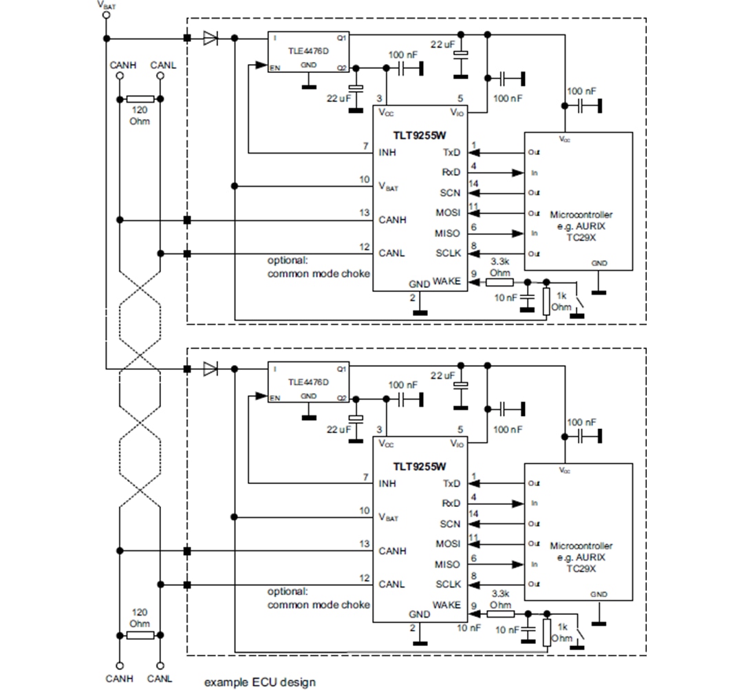
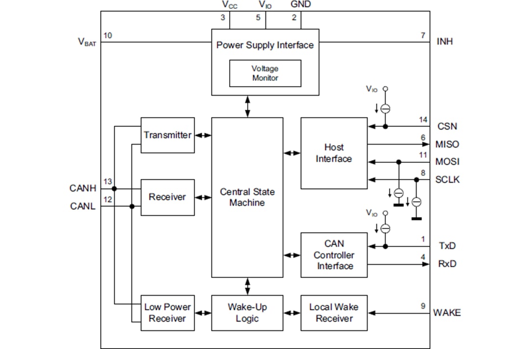
Infineon Technologies TLT9255WLC High-Speed CAN FD Transceiver features a flexible data rate of up to 5MB, partial networking, and is AEC-Q100 Grade 0 qualified for automotive applications. As an interface between the physical bus layer and the CAN protocol controller, the TLT9255WLC drives the signals to the bus and protects the microcontroller from interference generated within the network. Based on the high symmetry of the CANH and CANL signals, the TLT9255WLC provides a very low level of electromagnetic emission within a wide frequency range, allowing operation without a common-mode choke in automotive and industrial applications.The TLT9255WLC's SPI interface controls the setup of the wake-up messages and the status message generated by the internal state machine. The SPI can configure most of the functions, including wake-up functions, INH output control, mode control, and under-voltage control. These functions allow the TLT9255WLC to be used very flexibly in different applications.
The standard power modes (Normal-operating Mode and Receive-only Mode) and the low power modes (Sleep Mode and Standby Mode) provide minimum current consumption based on the required functionality.
In Sleep Mode, the TLT9255WLC can detect a wake-up pattern (WUP) on the HS CAN and then change the mode of operation accordingly, even at a quiescent current below 26µA over the full temperature range.
In the Selective-wake Sub-mode, the TLT9255WLC monitors the CAN messages on the HS CAN bus. If the TLT9255W detects a matching wake-up frame, it triggers a mode change. The TLT9255WLC monitors wake-up identifiers up to 29-bit and up to 64-bit wide data. The internal protocol handler counts all bus errors. The SPI indicates failures, error counter overflow, and synchronization failures to the microcontroller.
The unique power-supply management allows the application to use the TLT9255WLC without the battery supply VBAT connected. In this case, the TLT9255WLC is supplied over the VCC pin. The VIO voltage reference supports 3.3V and 5.0V supplied microcontrollers.
Infineon Technologies TLT9255WLC is offered in a tiny, leadless TSON-14 package with a Lead Tip Inspection (LTI) design that provides Automated Optical Inspection (AOI) capability.
Features
- Fully compliant to ISO 11898-2 (2016)
- Infineon automotive quality
- AEC-Q100 Grade 0 (Ta: -40°C to +150°C) qualification for high-temperature mission profiles
- HS CAN standard data rates up to 1MBit/s
- CAN FD data rates up to 5MBit/s
- Wide common-mode range for electromagnetic immunity (EMI)
- Very low electromagnetic emission (EME)
- Excellent ESD robustness, ±10kV according to IEC 61000-4-2
- Independent supply concept on VCC and VBAT pins
- Fail-safe features
- TxD-timeout
- overtemperature shutdown
- overtemperature warning
- Extended supply range on VCC and VIO supply
- CAN short circuit proof to ground, battery, and VCC
- Overtemperature protection
- Advanced bus biasing according to ISO 11898-2 (2016)
- Bus Wake-up Pattern (WUP) function with optimized filter time (0.5µs to 1.8µs) for worldwide OEM usage
- Wake-up pattern (WUP) detection in all low-power modes
- Wake-up frame (WUF) detection according to ISO 11898-2 (2016)
- Wake-up frame detection with CAN FD tolerant feature
- Local wake-up input
- SPI clock frequency up to 4MHz
- Green Product (RoHS compliant)
Applications
- Car powertrain and transmission applications
- HS CAN network in automotive and industrial applications
Block Diagram
Typical Application Circuit
Package Outline
