Mikroe MIKROE-3031 H-Bridge Click
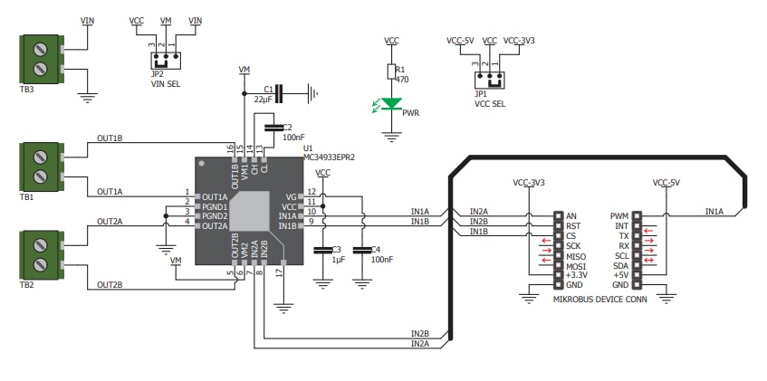
Mikroe MIKROE-3031 H-Bridge Click is a high-efficiency dual H-bridge driver Click Board™. This click board features low power consumption, under-voltage protection, and thermal protection. Mikroe MIKROE-3031 click board provides simple stepper motor driving with four control pins, and the desired logic voltage can be selected between 3.3V and 5V. This click board is capable of providing a high current while driving the connected load with up to 7V.MIKROE-3031 H-Bridge Click is equipped with a dual H-bridge driver MC34933 IC. This driver IC has two full H-bridge channels and is a highly integrated device. The MIKROE-3031 click board provides driving in both directions with addition of brake mode and high impedance mode. This click board finds its applications in light 3D printer elements driving, precision actuators, and accurate positioning of various moving elements by using stepper motors.
Features
- Onboard dual H-bridge MC34933 driver IC with 3V compatible logic inputs
- Low power consumption
- Under-voltage protection
- Thermal protection
- Shoot-through current suppression
- Simple stepper motor driving with four control pins
- 3.3V and 5V compatible logic
- GPIO interface
- 3.3V and 5V input voltage
- 42.9mm x 25.4mm dimensions
- 25g weight
Applications
- Light 3D printer elements driving
- Precision actuators
- Accurate positioning of various moving elements by using stepper motors
Top View
Schematic
Published: 2018-06-21
| Updated: 2022-09-30
