Monolithic Power Systems (MPS) MP6632A 3-Phase Brushless DC Motor Drivers
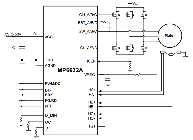
Monolithic Power Systems (MPS) MP6632A 3-Phase Brushless DC (BLDC) Motor Drivers are designed to deliver up to 1A of drive current across a wide 6V to 50V input voltage range. The MPS MP6632A motor drivers support motor‑speed regulation using either a PWM signal or a DC control signal applied to the PWM/DC pin, enabling both open‑loop and closed‑loop speed control. A built‑in, configurable speed‑curve function further enhances flexibility. Featuring 120° modulation, the MP6632A provides strong dynamic response and reliable high‑speed operation.
For system feedback, MP6632A includes a rotational speed detector, output through the open‑drain FG/RD pin, which toggles high or low according to the Hall‑sensor output. Motor direction can be easily managed via the DIR pin.
The MPS MP6632A incorporates a comprehensive suite of protection features, including under‑voltage lockout (UVLO), locked‑rotor detection, over‑current protection (OCP), and thermal shutdown. These motor drivers come in a compact 4mm × 4mm QFN‑32 package, suitable for space‑constrained motor‑control applications.
Features
- 6V to 50V input voltage (VIN) range
- Up to 1A driving current capacity
- 120° modulation
- Supports
- 0VDC to 3.3VDC input
- 50Hz to 100kHz Pulse-Width Modulation (PWM) input
- Supports external triple-hall input
- Closed-/open-loop speed control
- Direction/brake input
- Power-Save Mode (PSM)
- Locked-rotor detection
- Over-Current Protection (OCP)
- Rotational speed indicator
- 25kHz/50kHz switching frequency (fSW)
- Soft Start (SS) to reduce noise
- Available in a QFN-32 (4mm x 4mm) package
- Moisture Sensitivity Level (MSL) 1
- Lead-free, Halogen-free, and RoHS-compliant
Applications
- General 3-phase BLDC motors
- Fans
- Pumps
Specifications
- 6V to 55V supply voltage range
- 2.97W maximum continuous power dissipation
- Power supply
- 5.2V maximum VCC UVLO rising threshold
- 0.5V typical input UVLO hysteresis
- 5mA typical operating supply current
- 200μA maximum standby current
- Logic input thresholds
- 2V minimum DIR/BRK/PWM input high voltage
- 0.8V maximum DIR/BRK/PWM input low voltage
- 100kΩ typical DIR/BRK pull-down resistance
- 85kΩ typical PWM pull-up resistance
- 3.2VDC to 3.4VDC input high voltage range
- 6mV typical DC input low voltage
- 0.3V maximum FG/RD/nFT low-level output voltage
- Reference
- 9.5V to 10.5V VREG output voltage range
- 9.95V typical VREG maximum load
- 47.5μA to 52.5μA bias current (D_MIN, OC, and DT pins’ output current)
- 15.6% typical D_MIN duty threshold
- Gate driver
- 9.4V typical high-side (HS) gate driver output high voltage
- 10V typical low-side (LS) gate driver output high voltage
- 24.4kHz to 25.8kHz switching frequency range
- 1A typical gate sink/source current
- 7Ω maximum gate pull-up resistance
- 5Ω maximum gate pull-down resistance
- 300ns typical dead time
- Hall signal
- ±30mV minimum hall differential input drive voltage
- 0V to 4V hall input common-mode voltage range
- ±1mV typical hall input offset voltage
- ±13mV typical hall input hysteresis voltage
- 2V minimum hall input logic high threshold
- 0.8V maximum hall input logic low threshold
- Protections
- 90mV to 110mV OCP threshold range
- 0.5s typical locked-rotor detection time
- 4.5s typical locked-rotor detection retry time
- +170°C typical thermal shutdown threshold
- +30°C typical thermal shutdown hysteresis
- -40°C to +125°C operating temperature range
- +150°C maximum junction temperature
- +260°C maximum lead temperature
- ±2kV maximum ESD protection (HBM and CDM)
- 9°C/W to 42°C/W thermal resistance range
Typical Application
Block Diagram
