Monolithic Power Systems (MPS) MPQ8633A-H Synchronous Step-Down Converters

Monolithic Power Systems (MPS) MPQ8633A-H Synchronous Step-Down Converters are fully integrated high-frequency converters with up to 12A output current. These converters' full protection features include Over-Current Protection (OCP), Over-Voltage Protection (OVP), Under-Voltage Protection (UVP), and Over-Temperature Protection (OTP). The MPQ8633A-H step-down converters require few readily available, standard external components. These converters are available in the QFN-21 (3mm x 4mm) package. The MPQ8633A-H synchronous converters are ideal for telecommunication, networking, servers, and base stations.

Features

  • Wide Input Voltage (VIN) range:
    • 2.7V to 16V with external 3.3V bias
    • 4V to 16V with internal bias or external 3.3V bias
  • Differential Output Voltage (VOUT) remote sense
  • Configurable accurate Current Limit (ILIMIT)
  • 12A Output Current (IOUT)
  • Integrated low RDS(ON) power MOSFETs
  • Proprietary switching loss reduction technique
  • Adaptive Constant-On-Time (COT) control for ultrafast transient response
  • Stable with zero ESR output capacitor
  • Reference Voltage (VREF) accuracy:
    • 0.5% VREF accuracy from 0°C to 70°C temperature range
    • 1% VREF accuracy from -40°C to 125°C temperature range
  • Selectable Pulse-Skip Mode (PSM) or Forced Continuous Conduction Mode (FCCM)
  • Excellent load regulation
  • VOUT tracking
  • VOUT discharge
  • PGOOD clamped low during power failure
  • Configurable Soft-Start Time (tSS) from 1ms
  • Pre-biased start-up
  • 600kHz, 800kHz, or 1000kHz selectable Switching Frequency (fSW)
  • Non-Latch OCP, UVP, OVP, UVLO protections, and thermal shutdown
  • Adjustable VOUT from 0.6V to 90% of VIN (5.5V maximum)
  • Available in a QFN-21 (3mm x 4mm) package

Applications

  • Telecommunication systems
  • Networking systems
  • Servers
  • Base stations

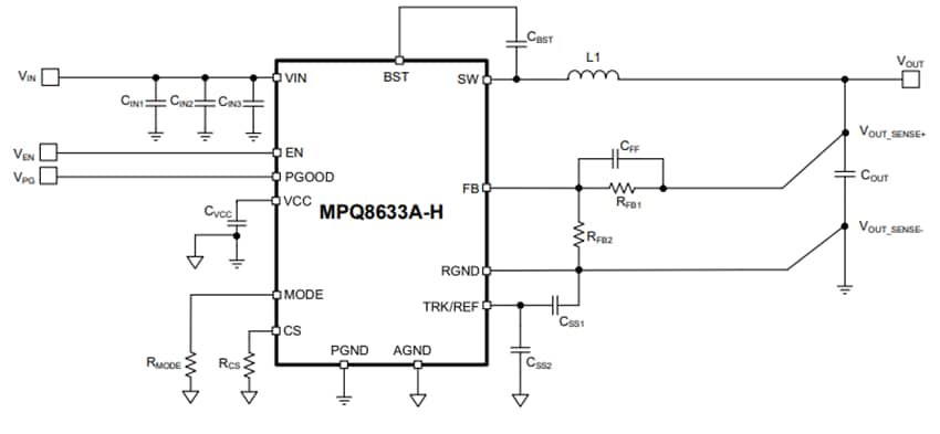
Application Circuit Diagram

Application Circuit Diagram - Monolithic Power Systems (MPS) MPQ8633A-H Synchronous Step-Down Converters

Functional Block Diagram

Block Diagram - Monolithic Power Systems (MPS) MPQ8633A-H Synchronous Step-Down Converters
Published: 2023-10-05 | Updated: 2023-10-20