Nexperia NXT4556 SIM Card Interface Level Translator
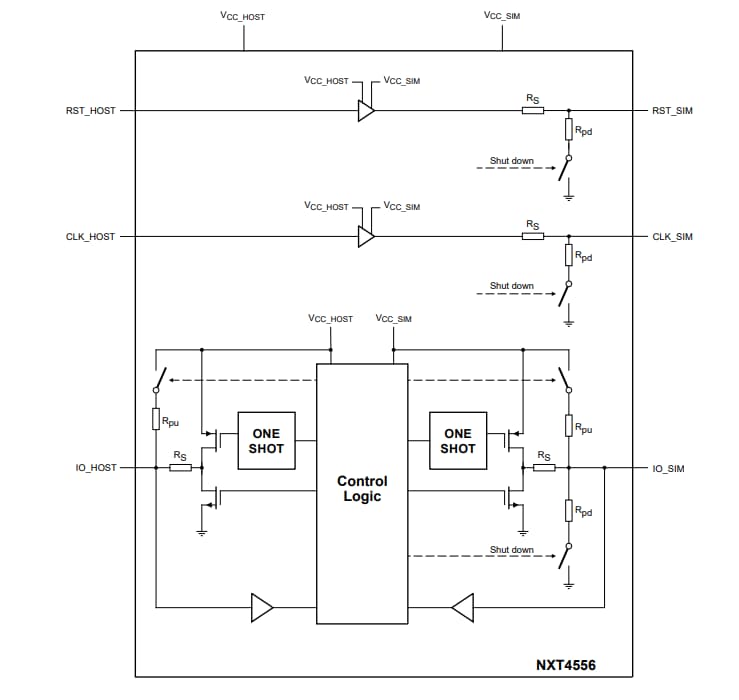
Nexperia NXT4556 SIM Card Interface Level Translator is designed for interfacing a SIM card with a single low-voltage host-side interface. The NXT4556 features three-level translators to convert the data, RST, and CLK signals between a SIM card and a host microcontroller. The device supports class-B and class-C SIM cards. The VCC_SIM power-down initiates a shutdown sequence on SIM card pins per ISO-7816-3. The NXT4556 Translator is compliant with all ETSI, IMT-2000, and ISO-7816 SIM/Smart card interface requirements.Features
- Support SIM cards and eSIM with supply voltages 1.62V to 3.3V
- Host micro-controller operating voltage range of 1.08V to 1.98V
- Automatic level translation of I/O, RST, and CLK between SIM card and host side interface with capacitance isolation
- Incorporates shutdown feature for the SIM card signals according to ISO-7816-3
- High Vdis(UVLO_AC) switching level, arranging quick shut down when VCC_SIM powers down
- Integrated pull-up resistors; no external resistor required
- Integrated EMI Filters suppress higher harmonics of digital I/Os
- Low current shutdown mode < 1μA
- Supports clock speed beyond 5MHz clock
- Pb-free, Restriction of Hazardous Substances (RoHS) compliant, and free of halogen and antimony (Dark Green compliant)
- ESD protection:
- HBM ANSI/ESDA/JEDEC JS-001 exceeds 2kV
- CDM ANSI/ESDA/JEDEC JS-002 exceeds 1kV
- IEC61000-4-2 level 4, contact and air discharge on all SIM card-side pins exceeds 8kV and 15kV
- Available in 9-pin wafer-level chip-scale package (WLCSP); 9 bumps; 1.06mm x 1.06mm x 0.43mm body; 0.35mm pitch
Applications
- NXT4556 can be used with a range of SIM card attached devices including:
- Mobile and personal phones
- Wireless modems
- SIM card terminals
Block Diagram
Additional Resource
Published: 2022-06-20
| Updated: 2022-06-23
