Nisshinbo NJW1280 Piezo-Sounder Drivers

Nisshinbo NJW1280 Piezo-Sounder Drivers are high-capacitance switching drivers with charge pumps. These drivers come with the ability to drive outputs up to 30VPP from a 5V supply. The NJW1280 drivers feature an input signal detector, auto shutdown control, and Bi-CMOS technology. These drivers incorporate the shutdown function suitable for battery applications. The NJW1280 drivers are available in EQFN16-G2 and MSOP10 (TVSP10) packages. Typical applications include fire alarms, smoke detectors, and security alarms.

Features

  • Comes with a charge pump for high-capacitance piezo-sounders
  • Employs the shutdown function
  • Input signal detector and auto shutdown control
  • Bi-CMOS technology

Applications

  • Fire alarms
  • Smoke detectors
  • Security alarms

Specifications

  • Drive outputs up to 30VPP from a 5V supply
  • 30nF high capacitance driving (typical)
  • 3.5mA consumption current (active)
  • 2V to 5.5V operating voltage range
  • -40°C to +105°C operating temperature range

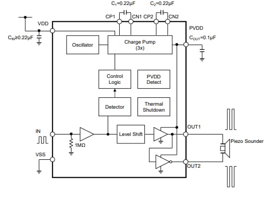
Typical Application Circuit

Application Circuit Diagram - Nisshinbo NJW1280 Piezo-Sounder Drivers

Performance Graph

Performance Graph - Nisshinbo NJW1280 Piezo-Sounder Drivers
Published: 2019-12-11 | Updated: 2026-03-10