onsemi NCV51705 High-Speed Low-Side SiC MOSFET Driver

onsemi NCV51705 High-Speed Low-Side SiC MOSFET Driver is designed to provide high-peak current during turn-on and turn-off, minimizing switching losses. For improved reliability, dV/dt immunity, and even faster turn-off, the NCV51705 can utilize its onboard charge pump to generate a user-selectable negative voltage rail. For isolated applications, the NCV51705 also provides an externally accessible 5V rail to power the secondary side of digital or high-speed opto isolators. The NCV51705 offers important protection functions such as under-voltage lockout monitoring for the bias power. 

The onsemi NCV51705 SiC MOSFET Driver is offered in a 24-pin Quad Flat No-lead (QFN) package and is automotive qualified to AEC-Q100 specifications, with a Grade 1 temperature range.

Features

  • AEC-Q100 qualified for automotive applications
  • High-peak output current with split output stages to allow independent turn-on/turn-off adjustment
  • 6A source/sink capability
  • Extended positive voltage rating up to 28V for efficient SiC MOSFET operation during the conduction period
  • Adjustable onboard regulated charge pump (-3.3V to -8V)
  • Negative voltage drive for fast turn-off
  • Built-in negative charge pump
  • Accessible 5V reference/bias rail for digital oscillator supply
  • Adjustable under-voltage lockout
  • Fast desaturation function
  • 500kHz operating frequency (fSW)
  • -40°C to +125°C operating ambient temperature (TA)
  • Small and low parasitic inductance QFN-24 package with wettable flank

Applications

  • Automotive inverters, converters, and motor drivers
  • Traction inverters
  • High-power DC-DC converters
  • High-power power factor correction (PFC)

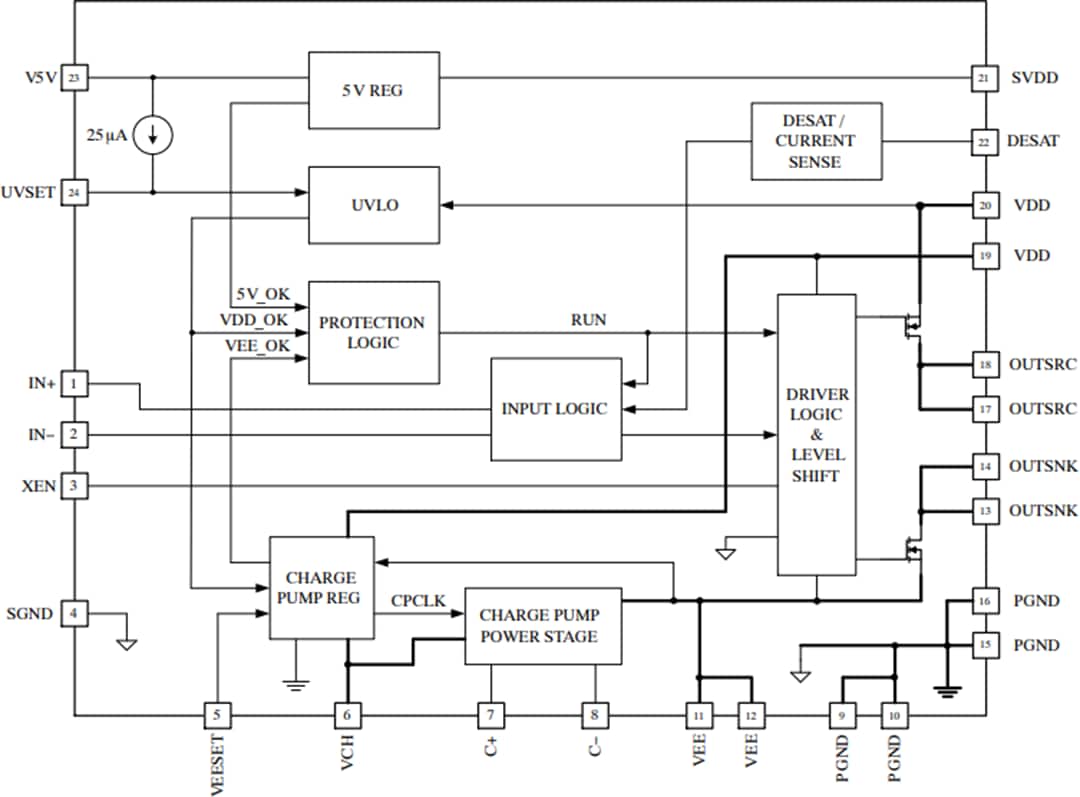
Block Diagram

Block Diagram - onsemi NCV51705 High-Speed Low-Side SiC MOSFET Driver

Typical Application Circuit

onsemi NCV51705 High-Speed Low-Side SiC MOSFET Driver

Pin Designations

Mechanical Drawing - onsemi NCV51705 High-Speed Low-Side SiC MOSFET Driver
Published: 2019-08-13 | Updated: 2024-02-20