Renesas Electronics ISL91117IIA-EVZ Evaluation Board
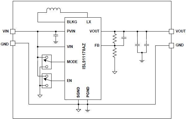
Renesas / Intersil ISL91117IIA-EVZ Evaluation Board demonstrates the performance features of the ISL91117 high current boost regulator series. The small, compact design includes connectors, test points, and jumpers for easy probing. The device offers an input voltage rating from 1.8V to 5.5V, resistor programmable output voltage, up to 1.5A output current (PVIN = 3.3V, VOUT= 5V), 2.5MHz switching frequency, jumper selectable EN (enabled/disabled), and jumper selectable MODE (auto-PFM/forced-PWM).Features
- Small, compact design
- Jumper selectable EN (enabled/disabled)
- Jumper selectable MODE (auto-PFM/forced-PWM)
- Connectors, test points, and jumpers for easy probing
Specifications
- Input voltage rating from 1.8V to 4.8V
- Resistor programmable output voltage on the ISL91117IIA-EVZ
- True disconnect input to output when disabled
- Up to 1.5A output current (PVIN = 3.3V, VOUT = 5V)
- 2.5MHz switching frequency
- -40°C to +85°C operating temperature range
Block Diagram
Published: 2014-05-23
| Updated: 2022-03-11
