Renesas Electronics ISL80020x/ISL80015x Compact Synch Buck Converters

Renesas Electronics ISL80020x/ISL80015x Compact Synch Buck Converters are highly efficient and can deliver up to 2A of continuous output current from a 2.7V to 5.5V input supply. The ISL80020x/ISL80015x uses peak current mode control architecture to allow a very low duty cycle operation.

The ISL80020, ISL80020A, ISL80015, and ISL80015A Converters integrate very low rDS(ON) MOSFETs to maximize efficiency. The need for a boot capacitor is eliminated since the high-side MOSFET is a PMOS, thereby reducing the external component count.

The device is configured in PWM (pulse width modulation) for a fast transient response, which helps reduce the output noise and RF interference. The ISL80020x/ISL80015x are offered in a space-saving 8-pin 2mm x 2mm TDFN lead-free package with an exposed pad for improved thermal performance.

Features

  • VIN range 2.7V to 5.5V
  • IOUT maximum is 1.5A or 2A
  • Switching frequency is 1MHz or 2MHz
  • Overcurrent and short circuit protection
  • Over-temperature/thermal protection
  • Negative current protection
  • Power-good and enable
  • 100% duty cycle (1MHZ)
  • Internal soft-start and soft-stop
  • VIN undervoltage lockout and VOUT overvoltage protection
  • Up to 95% peak efficiency

Applications

  • General purpose POL
  • Industrial, instrumentation, and medical equipment
  • Telecom and networking equipment
  • Game console

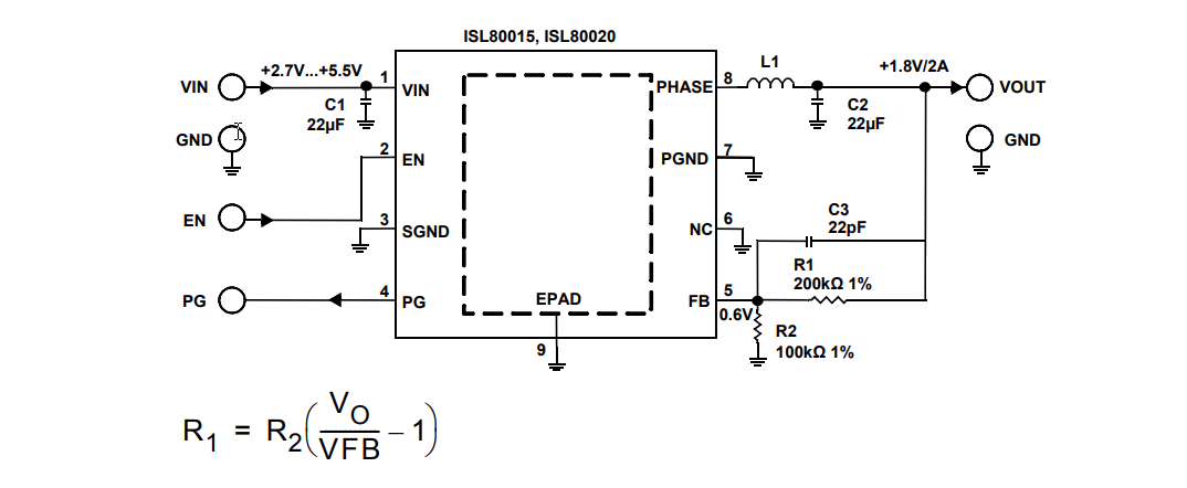
TYPICAL APPLICATION CIRCUIT

Application Circuit Diagram - Renesas Electronics ISL80020x/ISL80015x Compact Synch Buck Converters
Published: 2020-02-04 | Updated: 2024-05-03