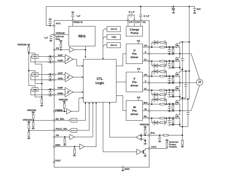
ROHM Semiconductor BM62300MUV 3-Phase Brushless Motor Pre-Driver
ROHM Semiconductor BM62300MUV 3-Phase Brushless Motor Pre-Driver supports 24V power supply controlling the motor driver constructed in external power transistor. The BM62300MUV Pre-Driver detects the rotor position on three hall sensors. Furthermore, the ROHM BM62300MUV Pre-Driver provides a silent operation and low vibration implemented by making the output current a sin waveform.Features
- Supports external power transistor (Nch+Nch)
- Built-in boost voltage circuit
- 3 Hall sine wave 180 degrees electric drive
- Automatic lead angle settings
- Speed control on PWM input
- Soft-start function
- Number of pole selection
- Current limit function
- Built-in power save function
- Direction of rotation settings
- Short break limitation
- Built-in several protection functions (High-speed rotation protection, low-speed rotation protection, over-voltage protection (OVLO), under-voltage lock-out (UVLO), thermal shutdown (TSD))
Applications
- Fan motor
- Motor for pump
- Ceiling fan
- Other general consumer equipment
Specifications
- Input voltage range 8V to 28V
- VCC + 7.5V (Typ) External power transistor upper gate drive voltage
- 9.0V(Typ) External power transistor lower gate drive voltage
- 40kHz (Typ) Switching frequency
- 0.6mA (Typ) Standby current
- -25°C to +85°C Operating temperature range
Typical Application Circuit
Block Diagram
Published: 2021-09-15
| Updated: 2022-03-11
