Texas Instruments LM1117 800mA Low-Dropout Linear Regulators
Texas Instruments LM1117 800mA Low-Dropout Linear Regulators are series of Low-Dropout Linear Regulators with a dropout of 1.2V at 800mA of load current. Five fixed voltages are available such as 1.8V, 2.5V, 2.85V, 3.3V, and 5V. There is also an adjustable version with settings from 1.25V to 13.8V. The LM1117 series from TI features current limiting and thermal shutdown. A Zener trimmed bandgap reference is included to assure ±1% output voltage accuracy.Features
- Available in 1.8V, 2.5V, 3.3V, 5V, and adjustable versions
- Space-saving SOT-223 and WSON packages
- Current limiting and thermal protection
- Output current 800mA
- Line regulation 0.2% (maximum)
- Load regulation 0.4% (maximum)
- Temperature range:
- LM1117: 0°C to 125°C
- LM1117I: –40°C to 125°C
Applications
- 2.85V model for SCSI-2 active termination
- Post regulator for switching DC/DC converter
- High-efficiency linear regulators
- Battery charger
- Battery-powered instrumentation
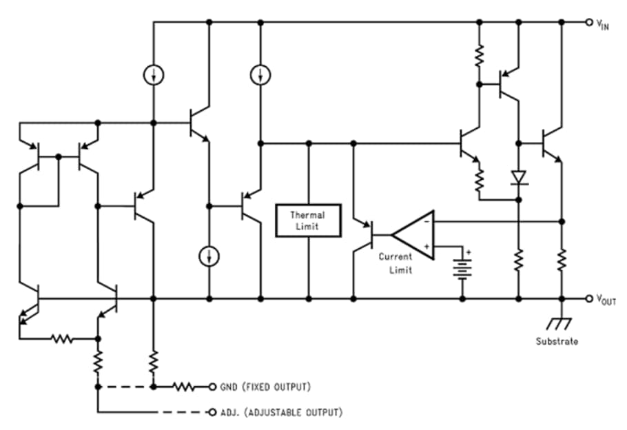
Functional Block Diagram
TI Reference Designs Tool
Published: 2011-09-23
| Updated: 2022-03-11
