Texas Instruments ESD1LIN24/ESD1LIN24-Q1 ESD Protection Diode
Texas Instruments ESD1LIN24/ESD1LIN24-Q1 ESD Protection Diode is a single-channel low capacitance bidirectional ESD protection device for local interconnect network (LIN). This device is rated to dissipate contact ESD strikes beyond the maximum level specified in the IEC 61000-4-2 international standard (±30kV contact, ±30kV airgap). The low clamping voltage and low dynamic resistance help protect systems against transient events. This protection is key in safety systems that require a high level of robustness and reliability. The Texas Instruments ESD1LIN24-Q1 devices are AEC-Q100 qualified for automotive applications.Features
- IEC 61000-4-2 level 4 ESD protection
- ±30kV contact discharge
- ±30kV airgap discharge
- Robust surge protection
- IEC 61000-4-5 (8/20 µs): 4.3A
- 24V working voltage
- Bidirectional ESD protection
- Low clamping voltage protects downstream components
- –55°C to +150°C temperature range
- I/O capacitance equals 2.3pF (typical)
- Offered in industry-standard SOD-323 (DYF) package
- Leaded packages used for automatic optical inspection (AOI)
Applications
- Industrial control networks
- Local interconnect network (LIN)
- Single-line CAN ESD protection
- DeviceNet
- Smart distribution systems
- USB power delivery (USB-PD)
- VBUS protection
- IO protection
Datasheets
Additional Resources
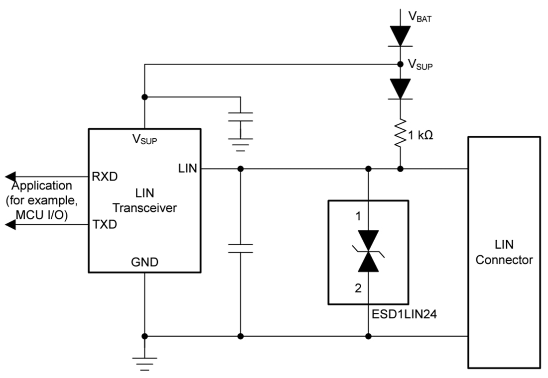
Typical Application
Published: 2023-01-25
| Updated: 2023-02-09
