Texas Instruments INA827 2.7 to 36V Supply Instrumentation Amplifier

Texas Instruments INA827 2.7 to 36V Supply Instrumentation Amplifier offers extremely low power consumption and operates over a very wide single- or dual-supply range. TI INA827 is optimized for the lowest possible gain drift of only 1ppm per degree Celsius in G=5, which requires no external resistor. A single external resistor sets any gain from 5 to 1000. TI INA827 instrumentation amplifier is optimized to provide excellent common-mode rejection ratio (CMRR) of over 88dB (G=5) over frequencies up to 5kHz. In G=5, CMRR exceeds 88dB across the full input common-mode range from the negative supply all the way up to 1V of the positive supply. Using a rail-to-rail output, INA827 is well-suited for low-voltage operation from a 2.7 V single-supply as well as dual supplies up to ±18 V. Additional circuitry protects the inputs against overvoltage of up to ±40V beyond the power supplies by limiting the input currents to a save level. INA827EVM provides basic functional evaluation of INA827.

Features

  • Eliminates Errors from External Resistors at Gain of 5
  • Common-Mode Range Goes Below
  • Negative Supply
  • Input Protection: Up to ±40V
  • Rail-to-Rail Output
  • Outstanding Precision
    • Common-Mode Rejection: 88dB, min
    • Low Offset Voltage: 150µV, max
    • Low Drift: 2.5µV/°C, max
    • Low Gain Drift: 1ppm/°C, max (G = 5 V/V)
    • Power-Supply Rejection
      • 100dB, min (G = 5)
    • Noise: 17 nV/√Hz, G = 1000 V/V
  • High Bandwidth
    • G = 5: 600kHz
    • G = 100: 150kHz
  • Supply Current: 200µA, typ
  • Supply Range
    • Single Supply: +2.7V to +36V
    • Dual Supply: ±1.35V to ±18V
  • Specified Temperature Range
    • -40°C to +125°C

Applications

  • Industrial Process Controls
  • Multichannel Systems
  • Power Automation
  • Weigh Scales
  • Medical Instrumentation
  • Data Acquisition

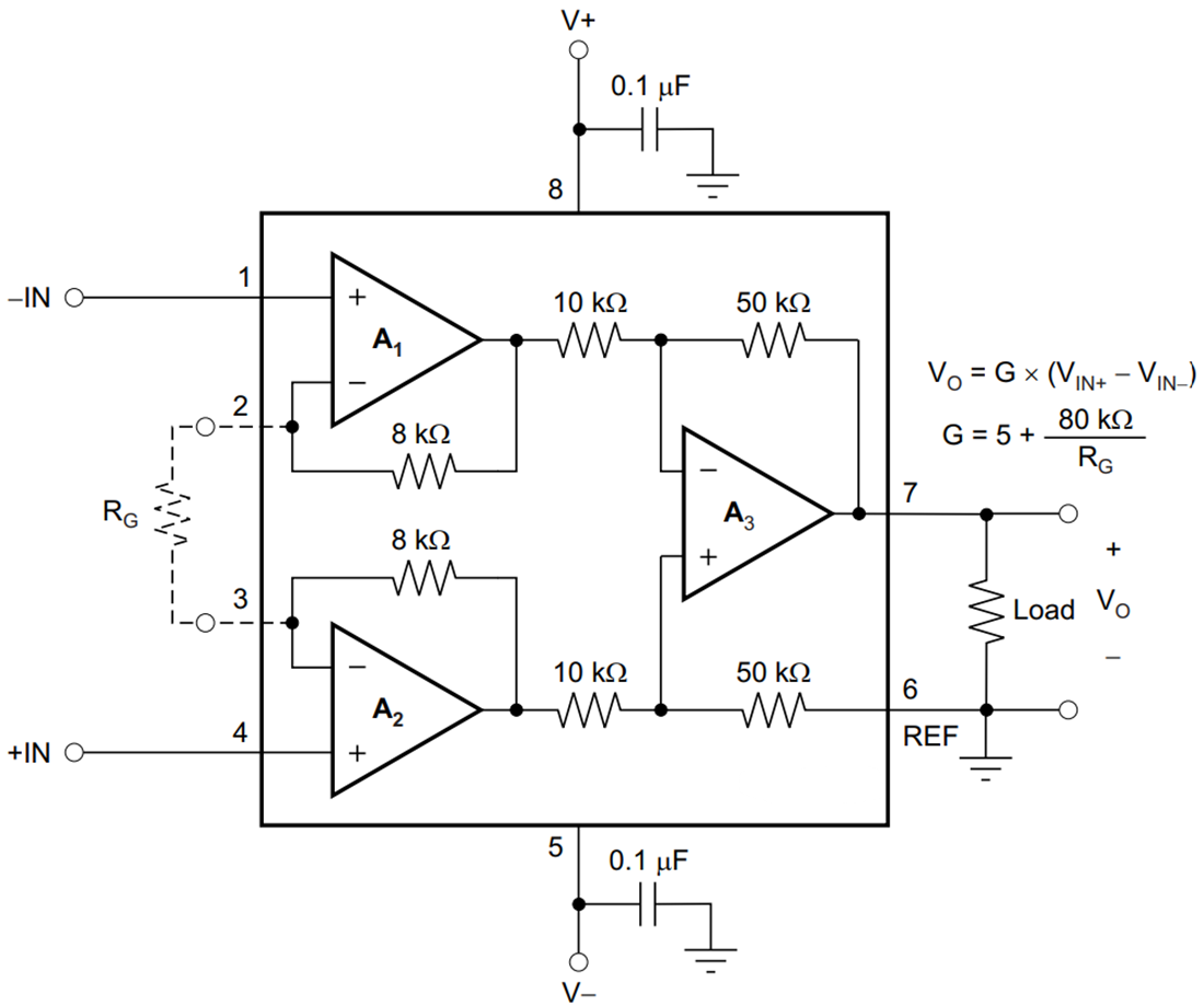
Functional Block Diagram

Block Diagram - Texas Instruments INA827 2.7 to 36V Supply Instrumentation Amplifier
Published: 2012-09-04 | Updated: 2022-03-11