Texas Instruments LM2101 Half-Bridge Gate Driver
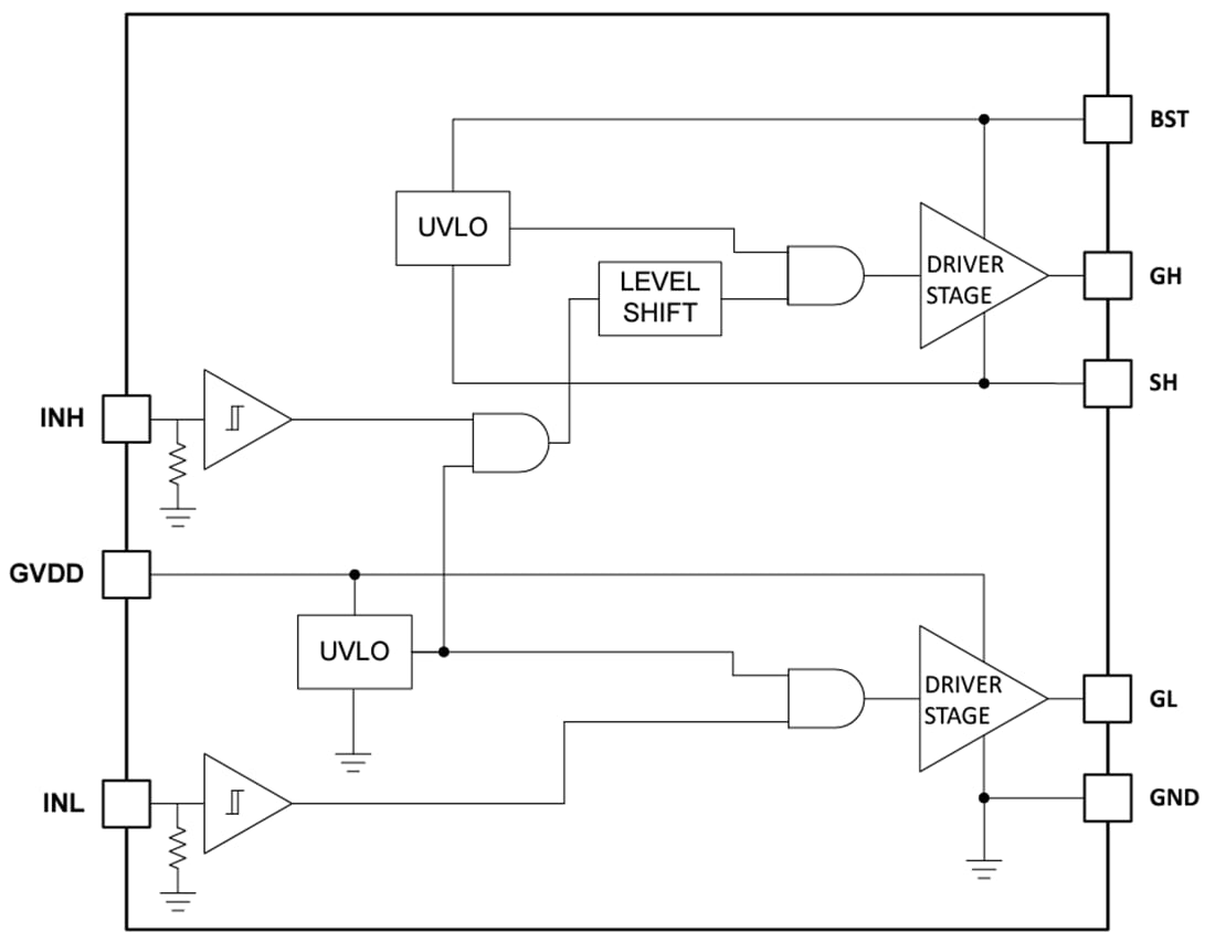
Texas Instrument LM2101 Half-Bridge Gate Driver is a compact, high-voltage gate driver designed to drive both the high-side and the low-side N-channel MOSFETs in a synchronous buck or a half-bridge configuration. The –1V DC and –19.5V transient negative voltage handling on the SH pin improve the system robustness in high noise applications. The small, thermally-enhanced 8-pin WSON package improves PCB layout by allowing the driver to be placed closer to the motor phases. The Texas Instruments LM2101 is also available in an 8-pin SOIC package compatible with industry-standard pinouts. Undervoltage lockout (UVLO) is provided on the low-side and the high-side power rails for protection during power up and down.Features
- Drives two N-channel MOSFETs in a half-bridge configuration
- 8V typical undervoltage lockout on GVDD
- –19.5V absolute maximum negative transient voltage handling on SH
- 107V absolute maximum voltage on BST
- 0.5A/0.8A peak source/sink currents
- 115ns typical propagation delay
Applications
- Brushless-DC (BLDC) motors
- Permanent magnet synchronous motors (PMSM)
- Cordless vacuum cleaners
- Cordless garden and power tools
- E-bikes and e-scooters
- Battery test equipment
- Offline uninterruptible power supply (UPS)
- General-purpose MOSFET or IGBT driver
Functional Block Diagram
Published: 2024-01-17
| Updated: 2024-01-23
