Texas Instruments LMR514x0/LMR514x0-Q1 Step-Down DC/DC Converters

Texas Instruments LMR514x0/LMR514x0-Q1 Synchronous Step-Down DC/DC Converters are wide-VIN, easy-to-use synchronous buck converters capable of driving up to 4A or 5A load current. With a wide input range of 4V to 36V, the device is suitable for various industrial applications for power conditioning from an unregulated source. The LMR514x0/LMR514x0-Q1 features an adjustable switching frequency from 200kHz to 1.1MHz with an external resistor, providing the flexibility to optimize efficiency or external component size. The device has a PFM version to realize high efficiency at light load and an FPWM version to achieve constant frequency and small output voltage ripple over the full load range. Soft-start and compensation circuits are implemented internally, which allows the device to be used with minimum external components.

The device has built-in protection features, such as cycle-by-cycle current limit, hiccup mode short-circuit protection, and thermal shutdown in case of excessive power dissipation. The Texas Instruments LMR514x0/LMR514x0-Q1 is available in the WSON-12 package. The LMR514x0-Q1 devices are AEC-Q100 qualified for automotive applications.

Features

  • Configured for rugged industrial applications
    • 4V to 36V wide input voltage range
    • 4A (LMR51440/LME51440-Q1) or 5A (LMR51450/LMR51450-Q1) continuous output current
    • ±1.0% tolerance voltage reference at room temperature
    • 75ns (typical) minimum switching-on time
    • 25µA low quiescent current
    • 200kHz to 1.1MHz adjustable frequency
    • Frequency spread spectrum (PFM variant)
    • Protection features
      • Precision enable input
      • Open-drain PGOOD
      • VIN undervoltage lockout (UVLO)
      • Cycle-by-cycle current limiting
      • Short-circuit protection with hiccup mode
      • Thermal shutdown
    • Low dropout mode operation
    • –40°C to 150°C junction temperature range
  • Functional Safety-Capable
    • Documentation available to aid functional safety system design
  • Small solution size and ease of use
    • Integrated synchronous rectification
    • Internal compensation for ease of use
    • WSON-12 package
  • Various options in a pin-to-pin compatible package
    • PFM and forced PWM (FPWM) options

Applications

  • Major appliances
  • PLC, DCS, and PAC
  • Test and measurement instrumentation
  • Power delivery

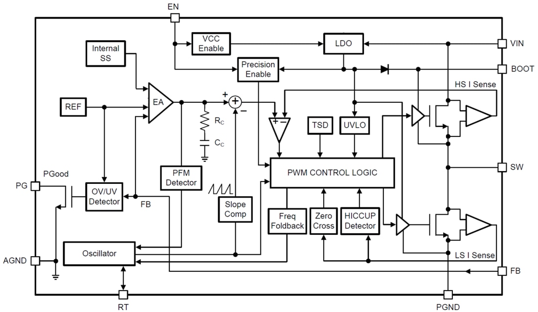
Functional Block Diagram

Block Diagram - Texas Instruments LMR514x0/LMR514x0-Q1 Step-Down DC/DC Converters
Published: 2023-01-18 | Updated: 2025-05-15