Texas Instruments TLC696x0/TLC696x0-Q1 8-Scan MOSFET Controllers
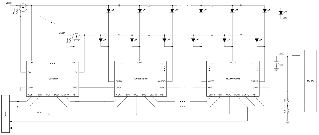
Texas Instruments TLC696x0/TLC696x0-Q1 8-Scan MOSFET Controllers are compatible with current-sink driver TLC696x2/4/8 to achieve 2/4/8 time-multiplexing control. Each device integrates with 16 constant current sinks for up to 8 scan MOSFETs control. The device equips with a ghost-cancellation function to eliminate upside ghosting.The device uses an adaptive headroom voltage control scheme to control DC/DC directly to optimize system efficiency. Only the FB pin from the last device in the serial chain should be connected to DC/DC to achieve a simplified system layout. The device also integrates minimum brightness update latency, black insertion, and VRR features to improve display quality.
The Texas Instruments TLC696x0/TLC696x0-Q1 has three error flags: LED open detection (LOD), LED short detection (LSD), and thermal shutdown detection (TSD) for diagnostic. The device implements two options for readback, including UART/INT and SOUT/CLK_O, which is programmable by the register. The LTLC696x0-Q1 devices are AEC-Q100 qualified for automotive applications.
Features
- 3V to 5.5V operating voltage VCC range
- Flexible P-MOSFET driving options
- Maximum driving current/sustaining voltage
- 30mA/20V: TLC69600
- 60mA/20V: TLC69610
- 30mA/50V: TLC69650
- 60mA/50V: TLC69660
- Global 8-bit Maximum Current (MC) setting
- Individual 8-bit Channel Current (CC) setting
- Maximum driving current/sustaining voltage
- High-speed daisy chain interface
- I/O voltage compatible with: 1.8V/3.3V
- Data transfer rate of up to 20MHz
- EMI enhancement
- Programmable interface driving capability
- Display quality improvement
- Minimum brightness update latency
- Programmable black insertion
- Variable refresh rate (VRR) without flickering
- Diagnostics
- Device thermal shutdown detection
- Report interface option
- UART and interrupt pin (INT)
- Two-wire output: CLK_O and SOUT
Applications
- LCD local dimming backlight
- TV
- Monitor
- Notebook
- Tablet
Datasheets
Simplified Schematic
