Texas Instruments TLV354x CMOS Operational Amplifiers

Texas Instruments TLV354x CMOS Operational Amplifiers are single-, dual-, and quad-channel, low-power, high-speed, unity-gain stable, rail-to-rail input/output operational amplifiers. These op amps are designed for video and other applications that require wide bandwidth. The devices consume only 6.5mA (maximum) of supply current and feature 200MHz gain-bandwidth. The TLV354x also has a 150V/μs slew rate and a low 7.5nV/√Hz input noise at f = 1MHz. The combination of high bandwidth, high slew rate, and low noise make the Texas Instruments TLV354x family suitable for low voltage, high-speed signal conditioning systems.

Features

  • Wide-bandwidth amplifier for cost-sensitive systems
  • 200MHz unity-gain bandwidth
  • 150V/μs high slew rate
  • 7.5nV/√Hz low noise
  • Rail-to-rail I/O
  • >100mA high output current
  • 3pA low input bias current
  • Video performance
    • Diff gain (0.02%, diff phase: 0.09°)
    • 0.1dB gain flatness (40MHz)
  • 5.2mA quiescent current
  • Thermal shutdown
  • 2.5V to 5.5V supply range

Applications

  • High-resolution ADC driver amplifiers
  • IR touch
  • Low-voltage, high-frequency signal processing
  • Video processing
  • Base transceiver stations
  • Optical networking, tunable lasers
  • Photodiode transimpedance amplifiers
  • Barcode scanners
  • Fast current-sensing amplifiers
  • Ultrasound imaging

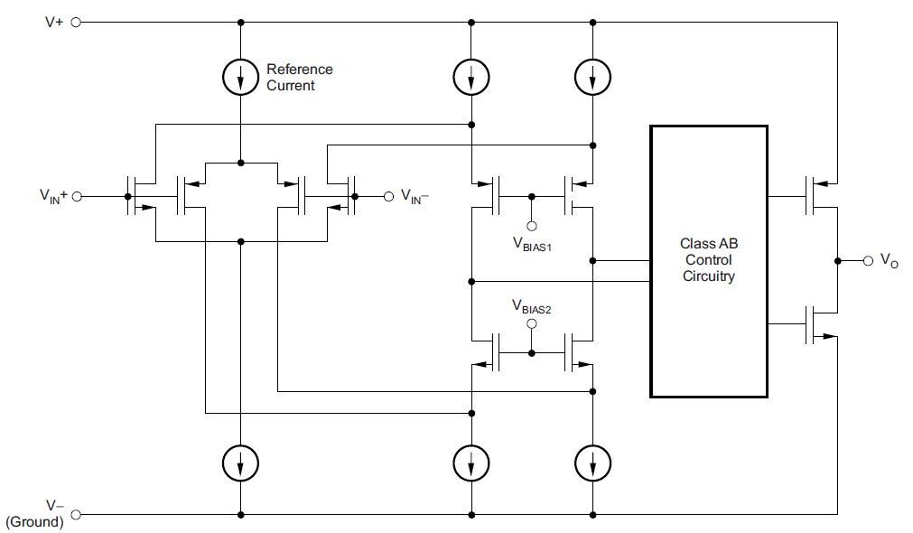
Block Diagram

Block Diagram - Texas Instruments TLV354x CMOS Operational Amplifiers
Published: 2016-12-27 | Updated: 2022-03-11