Texas Instruments TPS4811-Q1 High-Side Drivers

Texas Instruments TPS4811-Q1 High-Side Drivers are 100V AEC-Q100 smart drivers with protection and diagnostics. These drivers operate at 3.5V to 80V input voltage range (100V absolute maximum). The TPS4811-Q1 drivers come with an accurate, current sensing (±2%) output (IMON), enabling system designs for energy management. These drivers are available in a 19-pin VSSOP package with a pin removed between adjacent high-voltage and low-voltage pins, providing 0.8mm clearance. The TPS4811-Q1 drivers feature a 3.7A strong pull-up and 4A pull-down gate driver. These devices are ideal for power distribution box, body control module, DC/DC converter, and battery management system. The TPS4811-Q1 drivers are AEC-Q100 qualified for automotive applications.

Features

  • AEC-Q100 qualified with the following results
    • Device temperature grade 1:
      • -40°C to 125°C ambient operating temperature range
  • Functional safety-capable:
    • Documentation available to aid functional safety system design
  • 3.5V to 80V input range (100V absolute maximum)
  • Output reverse polarity protection down to -30V
  • Integrated 12V charge pump with 100µA capacity
  • Low 1.6µA shutdown current (EN/UVLO = Low)
  • 3.7A strong pull-up and 4A pull-down gate driver
  • Drives external back-to-back N-channel MOSFETs
  • Variant with Integrated pre-charge switch driver (TPS48111-Q1) to drive capacitive loads
  • Two-level adjustable overcurrent protection (IWRN and ISCP) with adjustable circuit breaker timer (TMR) and fault flag output (FLT_I)
  • Fast short-circuit protection:
    • 1.2µs (TPS48111-Q1)
    • 4µs (TPS48110-Q1)
  • Accurate analog current monitor output (IMON)  ±2% at 30mV VSNS
  • < ±2% accurate, adjustable Undervoltage Lockout (UVLO) and Overvoltage protection (OV)
  • Remote overtemperature sensing (DIODE) and protection with fault flag output (FLT_T)

Applications

  • Power distribution box
  • Body control module
  • DC/DC converter
  • Battery management system

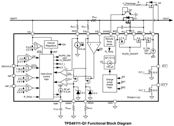
Block Diagrams

Published: 2023-02-15 | Updated: 2023-09-01