Texas Instruments TPSM336x5 Synchronous Buck Converter Power Module
Texas Instruments TPSM336x5 Synchronous Buck Converter Power Module is a 2.5A, 36V input synchronous step-down DC/DC power module in a compact 3.5mm x 4.5mm x 2mm, 11-pin QFN package. The TPSM336x5 incorporates flip chip on lead (FCOL) packaging, power MOSFETs, and an integrated inductor and boot capacitor. The TPSM336x5 can be configured for 1V up to 15V output with a feedback divider and operated. The TI TPSM336x5 power module is intentionally designed to meet low standby power requirements for always-on industrial applications. The device offers an auto mode allowing frequency foldback when operating at light loads, achieving a no-load current consumption of 1.5µA at 13.5V VIN and high light load efficiency. A seamless transition between PWM and PFM modes and low MOSFET ON resistances deliver exceptional efficiency across the entire load range.The small HotRod™ QFN package technology enhances the thermal performance, ensuring high ambient temperature operation. In conjunction with the spread spectrum, the TPSM336x5 supplies excellent EMI performance.
Features
- Versatile synchronous buck DC/DC module
- Integrated MOSFETs, inductor, CBOOT capacitor, and controller
- Wide input voltage range of 3V to 36V
- Input transient protection up to 40V
- Junction temperature range –40°C to +125°C
- 4.5mm × 3.5mm × 2mm overmolded package
- Frequency adjustable from 200kHz to 2.2MHz using the RT pin
- Ultra-high efficiency across the full load range
- Greater than 88% efficiency at 12V VIN, 5V VOUT, 1MHz, IOUT = 2.5A
- Greater than 87% efficiency at 24VIN, 5VOUT, 1MHz, IOUT = 2.5A
- As low as 1.5µA standby IQ at 13.5VIN
- Optimized for ultra-low EMI requirements
- Dual random spread spectrum - DRSS
- Flip-chip on the lead package - FCOL
- Inductor and boot capacitor integration
- CISPR 11, Class B compliant-capable
- Output voltage and current options
- The adjustable output voltage is from 1V to 15V
- Create a custom design using the TPSM33625 with the WEBENCH® Power Designer
- Suitable for scalable power supplies
- Pin compatible with
- TPSM365R6 (65V, 600mA)
- Pin compatible with
Applications
- Factory automation
- Test and measurement
- Grid infrastructure
Videos
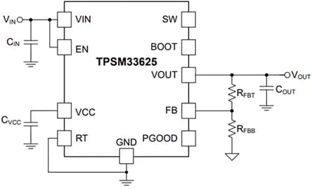
Typical Schematic
Efficiency vs Output Current VIN = 24V
Functional Block Diagram
Published: 2023-01-21
| Updated: 2024-08-23
