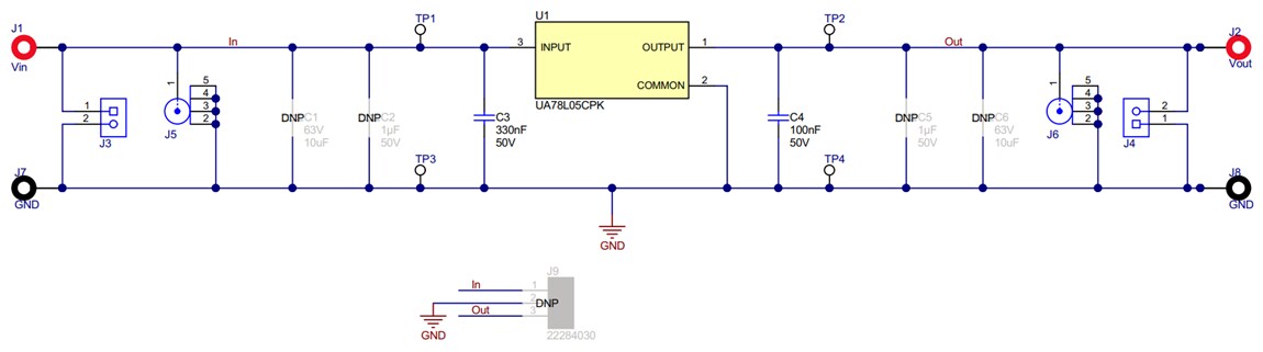
Texas Instruments UA78LEVM-075 Evaluation Module
Texas Instruments UA78LEVM-075 Evaluation Module is designed to evaluate UA78L linear voltage regulators that deliver 100mA of output current. This module configuration comes with a three-terminal, Low-Dropout (LDO) regulator for general applications. The UA78L regulator can deliver up to 100mA output current and has an input voltage (VIN) range of up to 20V.Features
- 100mA output current
- Internal thermal overload protection
- Internal short-circuit current limit
- No external components
Schematic
Published: 2023-03-15
| Updated: 2023-04-06
