Toshiba TB67S112PG Parallel Controlled Solenoid Driver

Toshiba TB67S112PG Parallel Controlled Solenoid Driver is a solenoid driver for parallel input. This parallel controlled solenoid driver employs BiCD process and achieves 50V output voltage and 1.5A/Ch (absolute maximum rating) output current. The TB67S112PG driver is capable of driving up to two solenoids simultaneously (2-Ch sink driver) and a unipolar stepping motor with two chips. Toshiba TB67S112PG driver comes with built-in over-current detection at each output, thermal shutdown detection that detects errors of whole devices, and output MOSFET for low ON-resistance.

Features

  • Solenoid driver for parallel input
  • Uses BiCD process to achieve 50V output voltage and 1.5A/Ch (absolute maximum rating) output current
  • BiCD integrated circuit silicon monolithic
  • Capable of driving up to two solenoids simultaneously (2-Ch sink driver) and a unipolar stepping motor with the two chips
  • Built-in over-current detection at each output and thermal shutdown detection that detects the errors of whole service
  • Comes with built-in output MOSFET for low ON resistance

Pin diagram

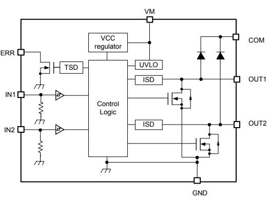
Block Diagram - Toshiba TB67S112PG Parallel Controlled Solenoid Driver

Block Diagram

Block Diagram - Toshiba TB67S112PG Parallel Controlled Solenoid Driver

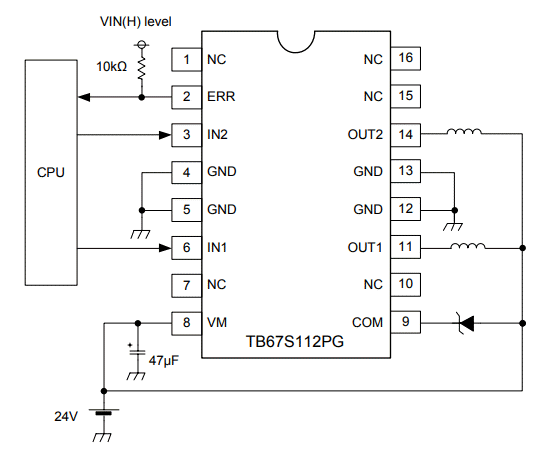
Application Circuit diagram

Application Circuit Diagram - Toshiba TB67S112PG Parallel Controlled Solenoid Driver
Published: 2019-10-29 | Updated: 2023-11-30